Ellipsoid
Example simulation of an ellipsoid
An ellipsoid with dimensions (semiaxes) m, m, m at an angle of attack of deg and sideslip angle of deg is considered. The magnitude of the freestream velocity is m/s. An unstructured mesh of 14924 elements is used. Similarly to the sphere, an analytical solution for the perturbation and total potential around the ellipsoid exists [1]. The perturbation (doublet) potential is given by:
where , and are integrals given by:
The solution of the , and integrals is obtained with the aid of the incomplete elliptic integrals as explained in [2,4]. When the potential is evaluated at the surface of the ellipsoid is set to 0. Numerical values of the incomplete elliptic integrals, along with values of the , , integrals for any combinations of , , and are given in [3]. The total potential is given by:
where is the total potential, is the perturbation (doublet) potential, ,, and are the semiaxes of the ellipsoid,, , and are the centroid coordinates of an element on the ellipsoid surface, ,,and are velocity components relative to the ellipsoid. The image blow shows the ellipsoid pressure coefficient.

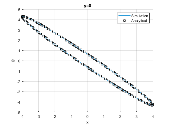
The images below compare the perturbation potential and the total potential with the analytical solution.
 
  
 
As there is no analytical solution for the pressure coefficient at deg and deg, the analytical solution for the pressure coefficient at deg is compared to the one from a simulation at the same conditions.
 
  
 
Good agreement between the simulation and the analytical solution is observed.
Files
References
[1] Craig, T., "On the Motion of an Ellipsoid in a Fluid", American Journal of Mathematics, Vol.2, No.3, 1879, pp. 260-279 [2] Byrd, P.F., "Handbook of Elliptic Integrals for Engineers and Scientists", Springer-Verlag, 1971, pp. 1-7, pp. 8-41 [3] Jones, R.T., "Classical Aerodynamic Theory", University Press of the Pacific, 2005 [4] Viana, F. and Fuanda, T. and Joseph, D.D. and Tashiro, N. and Sonoda, Y. "Potential flow of a second-order fluid over a tri-axial ellipsoid", J. Appl. Math., Vol.4, 2005, pp. 341-364
Last updated
Was this helpful?
